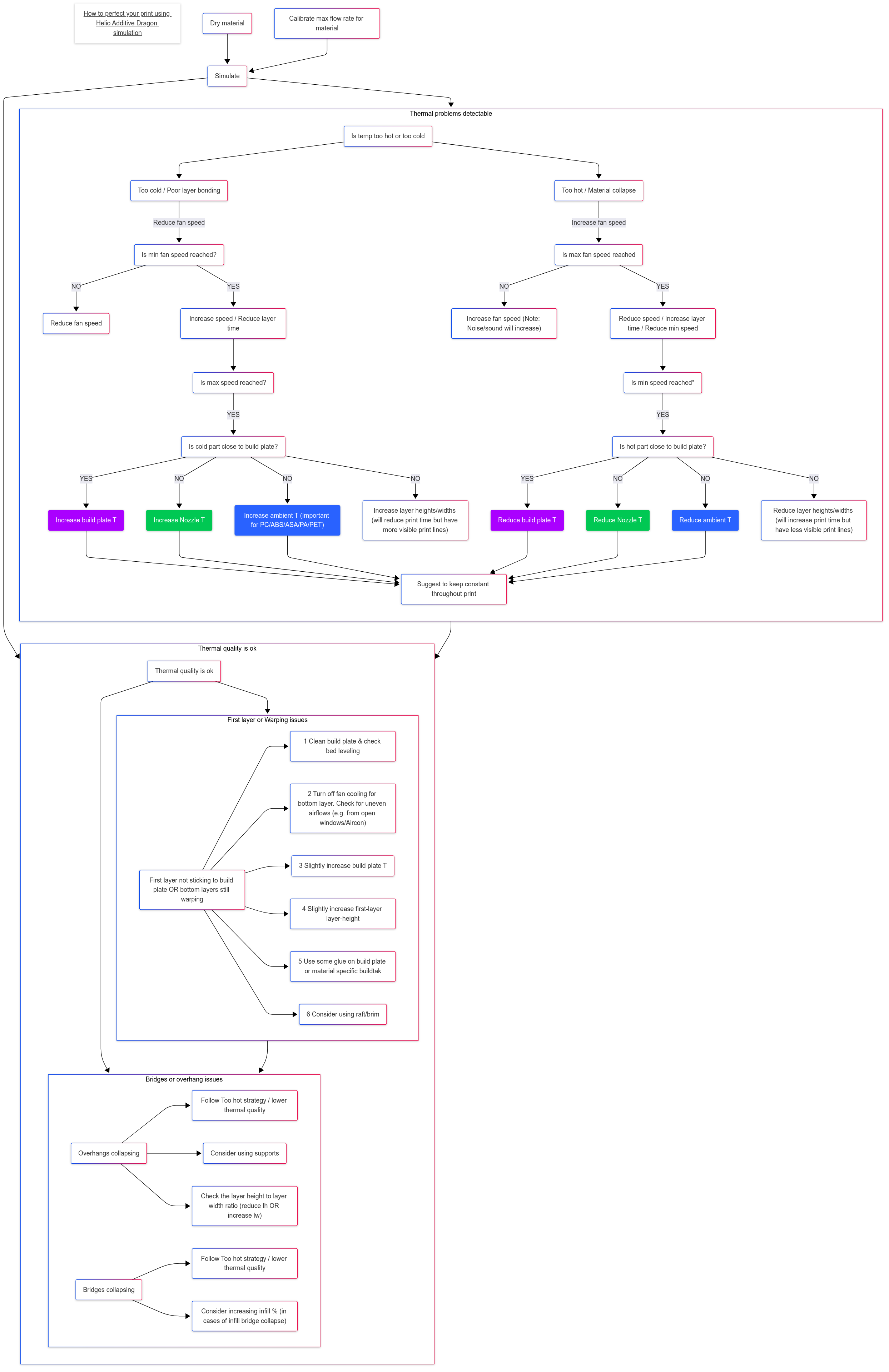
Want a deeper dive on each decision path? See fixing-cold-prints for more detail on the impact of each action.
The below chart serves as useful guide on interpreting the output of Helio Additives simulation and using thermal index to improve your prints:
Note:
- *Minimum print speed: When manually tuning parameters (i.e., not running a Helio Optimization), do not set the print speed below 4 mm/s. At very low speeds, added heat from a lingering nozzle can degrade results.
- Infill: Lowering infill percentage often makes it easier to reach thermal index targets. Treat this as a design decision and balance it against the application’s structural and functional requirements.
